2019最新个税税率表!

2026-1-30 11:23| 发布者: 挖安琥| 查看: 216| 评论: 0

放大 缩小
简介:累计预扣法难懂?新个税税率难记?为方便大家记忆学习,今天把新个税的一些知识点重新做了一次梳理!一起来学习一下吧~2019最新个人所得税税率表(点击图片可放大)新个税税率记忆总结新个税税率难记?不知道什么时 ...

累计预扣法难懂?新个税税率难记?为方便大家记忆学习,今天把新个税的一些知识点重新做了一次梳理!一起来学习一下吧~


2019最新个人所得税税率表


(点击图片可放大)



新个税税率记忆总结


新个税税率难记?不知道什么时候该用什么税率?


的确新个税较之前是繁琐复杂了好多,今天把相关内容总结为一张明细表,遇到问题可以按图索骥。



有关个税的税率和预扣率,建议可以从以下12个要点来学习理解:


1、个人所得税有税率和预扣率两种计算比率。


2、个人所得税税率有综合所得税率、经营所得税率、按月换算后的综合所得税率、以及20%比例税率四种。如下图


3、个人所得税预扣率有预扣率表一和预扣率表二、以及20%的预扣率。如下图:


4、适用20%税率和适用20%预扣率、是完全不同的税目。


5、只有居民个人的综合所得才会使用预扣率,年终统一适用综合所得税率,多退少补。


6、预扣率表一和综合所得税率表的数字是一样的,它适用居民工资薪金的预扣预缴。预扣率表二和旧个人所得税法下的劳务报酬税率的数字是一样的,它适用居民个人劳务报酬所得预扣预缴适用。20%的预扣率适用居民个人的稿酬所得和特许权使用费所得。


7、保险营销员、证券经纪人佣金收入比较特殊,它虽然属于劳务报酬,但在预扣的时候适用的是工资薪金的预扣率表一。


8、按月换算后的综合所得税率,主要适用非居民个人工资、薪金所得,劳务报酬所得,稿酬所得,特许权使用费所得。非居民个人这些所得不存在预扣预缴的问题。


9、单独计算的全年一次性资金,按月和按季领取、非特殊原因一次性领取的企业年金和职业年金,单位低价向职工售房同样适用按月换算后的综合所得税率。


10、解除劳动关系取得一次性补偿收入超过当地上年职工平均工资3倍数额的部分;提前退休取得一次性补贴收入适用综合所得税率。


11、个体工商户业主、个人独资企业投资者、合伙企业个人合伙人、承包承租经营者个人以及其他从事生产、经营活动的个人取得的经营所得,适用经营所得税率。


12、利息、股息、红利所得;财产租赁所得;财产转让所得;偶然所得。这几项所得统一适用20%的税率。不区分居民个人和非居民个人,不需要预扣税款,由扣缴义务人直接扣缴税款。


专项附加扣除总结记忆


除了税率,专项附加扣除也难倒了大批会计人,今天也用图片和最热门的6大问题帮大家总结记忆一下!


一、个税6大专项附加扣除记忆看这张图就够了


二、专项附加扣除六大热点问题,帮助大家理解学习


1、住房贷款


父母为子女买房,房屋产权证明登记为子女,贷款合同的贷款人为父母,住房贷款利息支出的专项附加扣除如何享受?


答:从实际看,房屋产权证明登记主体与贷款合同主体完全没有交叉的情况很少发生。如确有此类情况,按照《个人所得税专项附加扣除暂行办法》规定,纳税人本人或者配偶单独或者共同使用商业银行或者住房公积金个人住房贷款为本人或者其配偶购买中国境内住房,发生的首套住房贷款利息支出可以扣除。本例中,父母所购房屋是为子女购买的,不符合上述规定,父母和子女均不可以享受住房贷款利息扣除。


2 、继续教育


如果纳税人在接受学历继续教育的同时取得技能人员职业资格证书或者专业技术人员职业资格证书的,如何享受继续教育扣除?


答:根据《个人所得税专项附加扣除暂行办法》,纳税人接受学历继续教育,可以按照每月400元的标准扣除,全年共计4800元;在同年又取得技能人员职业资格证书或者专业技术人员职业资格证书的,且符合扣除条件的,可按照3600元的标准定额扣除,因此对同时符合此类情形的纳税人,该年度可叠加享受两类扣除,当年其继续教育共计可扣除8400元(4800+3600)。


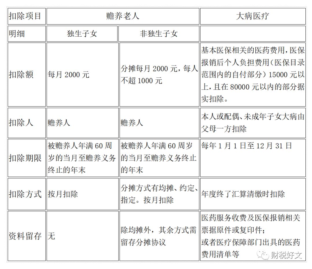
3、赡养老人


独生子女家庭,父母离异后再婚的,如何享受赡养老人专项附加扣除政策?


答:对于独生子女家庭,父母离异后重新组建家庭,在新组建的两个家庭中,如果纳税人对其亲生父母的一方或者双方是唯一法定赡养人,则纳税人可以按照独生子女标准享受每月2000元的赡养老人专项附加扣除。在填写专项附加扣除信息表时,纳税人需注明与被赡养人的关系。


4、子女教育


有多子女的父母,可以对不同的子女选择不同的扣除方式吗?


答:可以。有多子女的父母,可以对不同的子女选择不同的扣除方式,即对子女甲可以选择由一方按照每月1000元的标准扣除,对子女乙可以选择由双方分别按照每月500元的标准扣除。


5、大病医疗


在私立医院就诊是否可以享受大病医疗扣除?


答:对于纳入医疗保障结算系统的私立医院,只要纳税人看病的支出在医保系统可以体现和归集,则纳税人发生的与基本医保相关的支出,可以按照规定享受大病医疗扣除。


6、住房租金


我年度中间换租造成中间有重叠租赁月份的情况,如何填写相关信息?


答:纳税人年度中间月份更换租赁住房、存在租赁期有交叉情形的,纳税人在填写租赁日期时应当避免日期有交叉。


如果此前已经填报过住房租赁信息的,只能填写新增租赁信息,且必须晚于上次已填报的住房租赁期止所属月份。确需修改已填报信息的,需联系扣缴义务人在扣缴客户端修改。


在文章的最后,把现行有效的个人所得税减免政策分享给大家!帮助大家记忆学习





个人所得税


减免税项目总结


截止2019年7月,根据总局的减免税代码表统计,现行有效的个人所得税减免项目有57项,将其分为了14类,分类如下:


第一类,与房屋相关的优惠,一共有8项。


第二类,与金融保险相关的优惠,一共有11项。


第三类,与农业相关的优惠,一共有2项。


第四类,与弱势群体相关的优惠,一共有3项。


第五类,与受灾人员相关的优惠,一共有2项。


第六类,与军转相关的优惠,一共有3项。


第七类,与普通工薪相关的优惠,一共有2项。


第八类,与特定职业相关的优惠,一共有2项,分别是远洋运输人员和外交人员。又一次看到了外交人员,不总结还没注意到外交人员优惠这么多。


第九类,与外籍个人相关的优惠,一共有7项。


第十类,与专家人才相关的优惠,一共有5项。


第十一类,与中奖相关的优惠,一共有3项。


第十二类,与鼓励行为相关的优惠,一共有2项,分别是见义勇为奖金和举报违法犯罪奖金免税。


第十三类,与地区相关的优惠,一共有2项。


第十四类,与税收协定相关的优惠,一共有5项。


上述优惠具体的政策文号如下:


本文来源:思维导图学税法,晶晶亮的税月,国家税务总局,北京税务,财税好文,小颖言税,每日言税,税政第一线。


特别声明:昭隆资本致力尊重版权,文章均已注明来源版权归属原作者。如有疑问请联系微信:bert6699,我们会立即处理!


二手表·回收·购买·评估·鉴定

点击二维码可快速添加客服微信

客服微信:19512235704(长按复制)


路过

雷人

握手

鲜花

鸡蛋
版权声明:免责声明:文章信息来源于网络以及网友投稿,本网站只负责对文章进行整理、排版、编辑,是出于传递 更多信息之目的, 并不意味着赞同其观点或证实其内容的真实性,如本站文章和转稿涉及版权等问题,请作者在及时联系本站,我们会尽快处理。
已有 0 人参与

会员评论

最新文章

文章列表

 万奢网手机版

官网微博:万奢网服务平台

今日头条二维码 1 微信公众号二维码 1 抖音小程序二维码 1
上海万湖珠宝贸易有限公司 地址:上海市宝山区共和新路4727号新陆国际大厦1003-1007室 网站经营许可证 备案号:沪ICP备11005343号-12012-2019
万奢网主要专注于手表回收,二手名表回收/销售业务,可免费鉴定(手表真假),评估手表回收价格,正规手表回收公司,宝山实体店,支持全国范围上门回收手表
返回顶部